您现在所在的位置: > 首页  >产品展厅  >工程塑料泵

FHU型系列耐腐耐磨耐温工程塑料泵
点击数:557次 添加时间:2021-12-03 [打印] [返回] [收藏]

一、概述
FHU-ZK系列耐腐耐磨耐温泵属单级单吸悬臂式离心泵,过流部件采用钢衬超高分子量聚乙烯(UHMWPE)。该材质是新一代的泵用耐腐耐磨工程塑料,其突出的优点是在所有的塑料中它具有优异的耐磨性、耐冲击性(尤其是耐低温冲击)、抗蠕变性(耐环境应力开裂)和耐腐蚀性。
该泵显著特点是:多功能,即一种泵能适应各种不同的工况,如输送酸、碱性清液或料浆;冶炼行业各种腐蚀性矿浆;硫酸行业各类稀酸;环保行业各类污水等。该泵既耐腐蚀又耐磨损,使用范围广泛。

二、用途
(1)硫酸磷肥业:稀酸、母液、污水、海水、含硅胶的氟硅酸,磷酸料浆等介质的输送。
(2)有色金属冶炼业:特别适用于铅、锌、金、银、铜、锰、钴、稀土等湿法冶炼的各种酸液,腐蚀性矿浆,料浆(压滤机配用)电解液,污水等介质输送。
(3)化工及其它企业:各种硫酸、盐酸、碱性、油类的清液或料浆岗位。钛白粉、铁红粉生产,各种染料、颜料生产,非金属矿产加工等行业。
(4)氯 碱 业:盐酸、液碱、电解液等。
(5)水处理业:纯水、高纯水、污水(皮革污水、电镀污水、电子污水、造纸污水、纺织污水、食品污水、生活污水、制药业污水等等)。
(6)钢铁企业:酸洗系统的硫酸、盐酸岗位、带杂质的污水。
(7)湿式脱硫循环泵:能同时适用碱性、酸性、腐蚀性岗位。
(8)煤碳工业、煤化工中的腐蚀性液体、煤浆的输送;洗选煤配用泵。

三、主要技术性能
(1)型 号:FHU-ZK系列耐腐耐磨耐温泵
(2)结构与特点:
1、 耐腐耐磨耐温,一泵多用,酸碱类清液料浆均适用。
2、泵体为钢衬超高分子量聚乙烯结构,衬层厚8~20mm,该泵应用了和其它同类泵相比较,具有衬里层抗热变形性能好,耐开裂,防脱落,使用温度高等优势。
3、叶轮分开式,闭式二种,可根据介质状况任选。
4、密封:K型动力密封,C型机械密封。
(3)主要技术参数:使用温度-20℃~90℃,更换其它工程塑料的叶轮、泵体后,使用温度可达 180℃。进口直径32mm~350mm,流量5~2600m3/h,扬程 80m以内。

四、型号说明
例如:
65FHU-ZK-B-30-50-C1
65:泵进口直径(㎜)
FHU:工程塑料卧式泵
ZK:砂浆系列
B:该泵采用B型结构,若不标注,为常规泵
30:流量(m3/h)
50:扬程(m)
C1:该泵选用C1型单端面机械密封;若不标注,一般装K型动力密封

密封形式



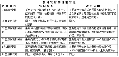
五、密封结构说明
1、K型动力密封结构简图及简介


工作原理:该密封主要由副叶轮(或副叶片)与停车密封(橡胶油封)组成。工作时由于副叶轮(或副叶片)旋转产生的离心力使密封腔处于负压状态,从而阻止液体向外泄漏,此时,停车密封不起作用。橡胶油封的唇口因负压而松开,与轴套产生一定间隙,减小其之间的磨损,延长了使用寿命;停机时,由于副叶轮(或副叶片)停止旋转,密封腔由负压转为正压,停车密封开始工作,橡胶油封的唇口在压力作用下紧紧包住轴套,从而达到密封目的。若允许冷却水渗入介质内,可选用带冷却水K型动力密封,即可添加外冷却水装置,延长油封的使用寿命。该密封的油封采用氟橡胶制成,主要适用于输送含固体颗粒的料浆、含杂质的污水等腐蚀性介质(带冷却水K型动力密封用的冷却水为洁净的自来水,压力适宜在0.05Mpa以内)
2. T型和C型密封结构说明


六、泵结构说明
(一)泵进口直径≤125mm时,(不含付叶轮)

(二)泵进口直径>125mm时,(含付叶轮)
(三)FHU-ZK-B改进型泵结构简图
适用于50、65、65H、80、80H、100、100H、125八种规格

FHU-ZK-B型耐腐耐磨泵是对FHU-ZK系列泵的改进型泵(见上图)。两者之间的区别在于后者是无台阶式背叶片,前者为台阶式背叶片结构(见图中序号4)。改进后的叶轮的背叶分为二级,二级背叶片之间有凸起台阶。与之相匹配的泵也有凹进的台阶。设置背叶轮台阶的目的是阻断泵出口流体压力对轴密封的返流压力,保证和延长轴密封的使用寿命。适用于用户选性能曲线的高压力,小流量点时的选型。简言之,经常在逼压状态(压滤机配用泵等)或者高压力输送状态下的泵,选B型泵较为合适,密封寿命可提高一倍左右。

七、性能曲线

八、使用说明
(一)启动、运行及维护
1.1 运行前的检查试运行前应先用手盘动联轴器或轴,检查转向是否正确,运转是否灵活,如盘不动或有异常声音,应及时检查,检查时先从外部用手检查联轴器是否水平,从轴承座上的油镜孔处查看润滑油的位置是否在油镜的中心线附近(太多应放掉一些,太少应加上一些)。边检查边盘动,如果问题依然存在,就要拆泵检查,(拆泵时请参照本说明书上的结构简图和拆装程序)清理异物,并和本厂联系协商解决方法。
1.2 开车步骤
a.将泵内灌满液体
b.及时打开进口阀门(如进口阀门为单向止回阀,就不需要人工操作)
c.接通电源
d.再打开出口阀门
1.3 运行 运行中如有异常声音,或有电机发热等不正常情况出现时,也应停机检查,检查方法和步骤同1
1.4 停机
a.先关闭出口处阀门
b.切断电源,并及时关闭进口处阀门;(如进口阀门为单向止回阀,就不需要人工操作)。 
1.5 维护
a.轴承座内的润滑油应定期更换,正常情况六个月更换一次。
b.寒冷季节,停泵后若有结冰现象,应先接通密封处冷却水,必要时可加热水进去解冻,之后用手盘动联轴器,直到运转灵活,再按照启动步骤开车。
c.有冷却水装置的泵,开车前应先接通冷却水,泵正常运行时,可继续接通,若条件不允许也可停掉,冷却水的流量和压力都没有要求,自来水即可;
d.泵在关闭出口阀门时的运行称为闭压运行状态,全塑泵或衬塑泵的闭压运行时间应尽可能减短,常温介质以不超过5分钟为限,高温介质不要超过2分钟;
e.中分泵壳的泵,如进口150mm以上的泵,中分面处的密封塑料,因热胀冷缩尺寸有些变化,安装时应先将中分处的连接螺栓拧紧,再连接进口管路,以防中分面泄漏,此条对北方的用户尤其重要;
f.泵不能承受进出口管道的重量,进口管路越短越好,泵出口到阀门处的垂直高度应尽可能短;
g.保持电机上没有水迹,防止电机受潮。

(二)拆装程序
2.1 不带付叶轮的泵(进口直径≤125mm的泵)
拆装顺序:(参照本说明书中的结构图)
a. 松开泵壳9与泵盖1连接螺栓,拆下泵盖。
b. 松开锁紧螺母2(左旋螺纹)和防转螺母4(左旋螺纹),拆下叶轮8。
c. 松开泵壳9与轴承座26的连接螺栓,拆下泵壳。
d. 松开密封盒13与泵壳9的连接螺栓,拆下密封盒。
e. 旋开密封盒上的后压盖20,取出K形密封圈15。
安装顺序与拆卸顺序相反,需要注意的是:
a. 将叶轮拼帽拼紧后,检查一下叶轮与泵体之间的间隙,此间隙要求在 2mm左右。
b. 安装好泵盖后,检查一下泵盖与叶轮之间的间隙(从出口处往里看),此间隙应保证在 2mm左右,高温介质用泵,此间隙要求在 2.5mm左右。
c. 叶轮与泵体之间的间隙达不到要求的,可通过增减叶轮与轴套之间的垫片来进行调整。
d. 泵盖与叶轮之间的间隙达不到要求的,可通过增减泵体与泵盖之间的垫片来进行调整。
2.2 带付叶轮的泵(进口直径>125mm的泵)
拆装顺序:(参照说明书中的结构图)
a. 松开泵壳9与泵盖1连接螺栓,拆下泵盖。
b. 松开锁紧螺母2(左旋螺纹)和防转螺母4(左旋螺纹),拆下叶轮8。
c. 松开泵壳9与轴承座28的连接螺栓,密封盒14与泵壳9之间的连接螺栓,拆下泵壳9。
d. 依次拆下付叶轮11,密封盒14,K形密封圈15,轴套18。
安装顺序与拆卸顺序相反,需要注意的是:
a. 将叶轮拼帽与挡水圈后的螺母相对拼紧后,检查一下叶轮与泵体之间的间隙,此间隙要求在 2.5mm左右
b. 安装好泵盖后,检查一下泵盖与叶轮之间的间隙(从出口处往里看),此间隙应保证在2mm左右,高温介质用泵,此间隙要求在 2.5mm
c. 叶轮与泵体之间的间隙不符合要求的,可通过增减叶轮与轴套之间的垫片来进行调整
d. 泵盖与叶轮之间的间隙不符合要求的,可通过增减泵体与泵盖之间的垫片来进行调整
 
九、主要零部(配)件


2021 Copyright  宜兴申昊泵业有限公司   www.yxshby.com  苏ICP备08023389号 All Rights Reserved.

苏公网安备32028202232633号

邮箱登陆